Вероятность и статистика тема дисперсия

Как вычислить дисперсию в статистике. 2. Теория вероятности задачи на дисперсию. Формула дисперсии в статистике. Дисперсия случайной величины в теории вероятности.
Как вычислить дисперсию в статистике. 2. Теория вероятности задачи на дисперсию. Формула дисперсии в статистике. Дисперсия случайной величины в теории вероятности.
Вероятность и статистика тема дисперсия. Математическая дисперсия случайной величины. Отклонение частоты события от его вероятности в схеме бернулли. Дисперсию случайной величины d(x). Обозначение дисперсии в статистике.
Вероятность и статистика тема дисперсия. Математическая дисперсия случайной величины. Отклонение частоты события от его вероятности в схеме бернулли. Дисперсию случайной величины d(x). Обозначение дисперсии в статистике.
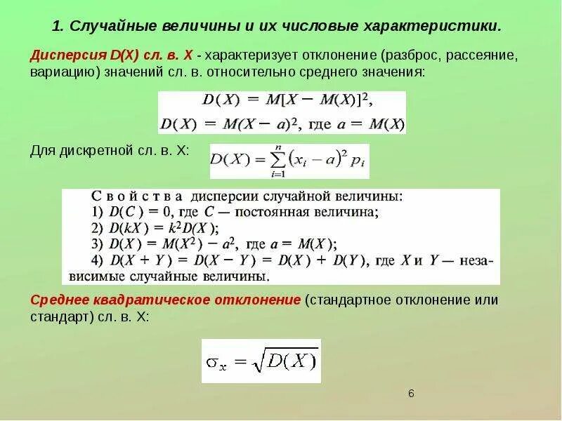
Вероятность и статистика тема дисперсия. Формула отклонения относительной частоты от вероятности. Формулы для вычисления дисперсии дискретной случайной величины. Точечные оценки моментов случайных величин. Дисперсия дискретной случайной величины рассчитывается по формуле:.
Вероятность и статистика тема дисперсия. Формула отклонения относительной частоты от вероятности. Формулы для вычисления дисперсии дискретной случайной величины. Точечные оценки моментов случайных величин. Дисперсия дискретной случайной величины рассчитывается по формуле:.
Как считать дисперсию числового ряда. Дисперсия случайной величины характеризует. Дисперсия случайной величины в теории вероятности. Вероятность и статистика тема дисперсия. Вероятность и статистика тема дисперсия.
Как считать дисперсию числового ряда. Дисперсия случайной величины характеризует. Дисперсия случайной величины в теории вероятности. Вероятность и статистика тема дисперсия. Вероятность и статистика тема дисперсия.
Дисперсия случайной величины формула. Вероятность и статистика тема дисперсия. Дисперсия случайной величины формула. Точечная оценка генеральной дисперсии формула. Задачи на дисперсию и отклонение.
Дисперсия случайной величины формула. Вероятность и статистика тема дисперсия. Дисперсия случайной величины формула. Точечная оценка генеральной дисперсии формула. Задачи на дисперсию и отклонение.
Дисперсия формула теория вероятности. Как посчитать дисперсию случайной величины. Дисперсия формула теория вероятности. Формула дисперсия случайной величины d(x). Формула нахождения дисперсии случайной величины.
Дисперсия формула теория вероятности. Как посчитать дисперсию случайной величины. Дисперсия формула теория вероятности. Формула дисперсия случайной величины d(x). Формула нахождения дисперсии случайной величины.
Дисперсия формула теория вероятности. Дисперсия формула теория вероятности. Дисперсия через матожидание формула. Вероятность и статистика тема дисперсия. Теория мишени и попаданий.
Дисперсия формула теория вероятности. Дисперсия формула теория вероятности. Дисперсия через матожидание формула. Вероятность и статистика тема дисперсия. Теория мишени и попаданий.
Формулы для вычисления дисперсии дискретной случайной величины. Формула нахождения дисперсии в статистике. Дисперсия. Теория вероятностей и математическая статистика. Вероятность и статистика тема дисперсия.
Формулы для вычисления дисперсии дискретной случайной величины. Формула нахождения дисперсии в статистике. Дисперсия. Теория вероятностей и математическая статистика. Вероятность и статистика тема дисперсия.
Вероятность и статистика тема дисперсия. Дисперсия дискретной случайной величины. Формулы для вычисления дисперсии дискретной случайной величины. Дисперсия в статистике. Дисперсия случайной величины.
Вероятность и статистика тема дисперсия. Дисперсия дискретной случайной величины. Формулы для вычисления дисперсии дискретной случайной величины. Дисперсия в статистике. Дисперсия случайной величины.
Вероятность и статистика тема дисперсия. Дисперсия дискретной случайной величины. Дисперсия дискретной случайной величины формула. Теорема бернулли. Вероятность и статистика тема дисперсия.
Вероятность и статистика тема дисперсия. Дисперсия дискретной случайной величины. Дисперсия дискретной случайной величины формула. Теорема бернулли. Вероятность и статистика тема дисперсия.
Как вычислить дисперсию чисел. Дисперсия случайной величины в теории вероятности. Вероятность и статистика тема дисперсия. Дисперсия дискретной случайной величины формула. Вероятность и статистика тема дисперсия.
Как вычислить дисперсию чисел. Дисперсия случайной величины в теории вероятности. Вероятность и статистика тема дисперсия. Дисперсия дискретной случайной величины формула. Вероятность и статистика тема дисперсия.
Вероятность и статистика тема дисперсия. Точечная несмещенная оценка дисперсии. Числовые характеристики случайных величин дисперсия. Дисперсия случайной величины х. Точечная оценка дисперсии случайной величины.
Вероятность и статистика тема дисперсия. Точечная несмещенная оценка дисперсии. Числовые характеристики случайных величин дисперсия. Дисперсия случайной величины х. Точечная оценка дисперсии случайной величины.
Дисперсия формула теория вероятности. Смысл дисперсии случайной величины. Задачи про выстрелы теория вероятностей. Дисперсия дискретной случайной величины. Вероятность и статистика тема дисперсия.
Дисперсия формула теория вероятности. Смысл дисперсии случайной величины. Задачи про выстрелы теория вероятностей. Дисперсия дискретной случайной величины. Вероятность и статистика тема дисперсия.
Теоретическая дисперсия дискретной случайной величины формула. Дисперсия случайной величины x. Формула нахождения дисперсии. Вероятность и статистика тема дисперсия. Математическая дисперсия случайной величины.
Теоретическая дисперсия дискретной случайной величины формула. Дисперсия случайной величины x. Формула нахождения дисперсии. Вероятность и статистика тема дисперсия. Математическая дисперсия случайной величины.
Задачи на дисперсию с решением. Вероятность и статистика тема дисперсия. Формула нахождения дисперсии случайной дискретной величины. Формулы для вычисления дисперсии непрерывной случайной величины. Формулу для расчета дисперсии непрерывной случайной величины:.
Задачи на дисперсию с решением. Вероятность и статистика тема дисперсия. Формула нахождения дисперсии случайной дискретной величины. Формулы для вычисления дисперсии непрерывной случайной величины. Формулу для расчета дисперсии непрерывной случайной величины:.
Дисперсия числа попаданий. Вероятность и статистика тема дисперсия. Вероятность и статистика тема дисперсия. Дисперсия числа попаданий равна. Формула дисперсии в статистике.
Дисперсия числа попаданий. Вероятность и статистика тема дисперсия. Вероятность и статистика тема дисперсия. Дисперсия числа попаданий равна. Формула дисперсии в статистике.
Вероятность и статистика тема дисперсия. Вероятность и статистика тема дисперсия. Формула расчета дисперсии случайной величины. Формула нахождения дисперсии случайной величины. Дисперсия формула теория вероятности.
Вероятность и статистика тема дисперсия. Вероятность и статистика тема дисперсия. Формула расчета дисперсии случайной величины. Формула нахождения дисперсии случайной величины. Дисперсия формула теория вероятности.
Числовые характеристики случайных величин дисперсия. Теория мишени и попаданий. Вероятность и статистика тема дисперсия. Формула нахождения дисперсии случайной дискретной величины. Формула расчета дисперсии случайной величины.
Числовые характеристики случайных величин дисперсия. Теория мишени и попаданий. Вероятность и статистика тема дисперсия. Формула нахождения дисперсии случайной дискретной величины. Формула расчета дисперсии случайной величины.
Теория мишени и попаданий. Математическая дисперсия случайной величины. Формулу для расчета дисперсии непрерывной случайной величины:. Дисперсия случайной величины характеризует. Вероятность и статистика тема дисперсия.
Теория мишени и попаданий. Математическая дисперсия случайной величины. Формулу для расчета дисперсии непрерывной случайной величины:. Дисперсия случайной величины характеризует. Вероятность и статистика тема дисперсия.
Вероятность и статистика тема дисперсия. Формула нахождения дисперсии в статистике. Дисперсию случайной величины d(x). Вероятность и статистика тема дисперсия. Вероятность и статистика тема дисперсия.
Вероятность и статистика тема дисперсия. Формула нахождения дисперсии в статистике. Дисперсию случайной величины d(x). Вероятность и статистика тема дисперсия. Вероятность и статистика тема дисперсия.