Обобщенная ветвь

Закон кирхгофа для цепи переменного тока. Схема электрическая принципиальная цепей переменного тока (схема э3. Обобщенная ветвь. Составить уравнение к схеме по законам кирхгофа. Закон ома в матричной форме.
Закон кирхгофа для цепи переменного тока. Схема электрическая принципиальная цепей переменного тока (схема э3. Обобщенная ветвь. Составить уравнение к схеме по законам кирхгофа. Закон ома в матричной форме.
Законы кирхгофа для расчёта электрических цепей. Ветвь электрической цепи это. Замкнутый контур цепи. Уравнение по 2 закону кирхгофа для электрических цепей. Обобщенная ветвь.
Законы кирхгофа для расчёта электрических цепей. Ветвь электрической цепи это. Замкнутый контур цепи. Уравнение по 2 закону кирхгофа для электрических цепей. Обобщенная ветвь.
Закон ома для активного участка цепи формула. Обобщенная ветвь. Обобщенная ветвь. Обобщенная ветвь электрической цепи. 2).
Закон ома для активного участка цепи формула. Обобщенная ветвь. Обобщенная ветвь. Обобщенная ветвь электрической цепи. 2).
Закон ома для участка cd электрической цепи, приведенной на рисунке. Как определить ветви в схеме. Схема электрической цепи данные для расчета. Закон кирхгофа для электрической цепи переменного тока. Закон ома для ветви.
Закон ома для участка cd электрической цепи, приведенной на рисунке. Как определить ветви в схеме. Схема электрической цепи данные для расчета. Закон кирхгофа для электрической цепи переменного тока. Закон ома для ветви.
Обобщенная ветвь. Закон токов кирхгофа схема пример. Ветвь узел контур электрической цепи. Узел на схеме электрической. Параллельные ветви.
Обобщенная ветвь. Закон токов кирхгофа схема пример. Ветвь узел контур электрической цепи. Узел на схеме электрической. Параллельные ветви.
Как определить ветви в схеме. Обобщенная ветвь. Обобщенный закон ома. Электрические схемы переменного напряжения расчет. Обобщенная ветвь.
Как определить ветви в схеме. Обобщенная ветвь. Обобщенный закон ома. Электрические схемы переменного напряжения расчет. Обобщенная ветвь.
Элементы электрической цепи ветвь узел контур. Обобщенная электрическая ветвь это что. Обобщенная ветвь. Как определить ветви в электрической цепи. Применение законов кирхгофа расчета.
Элементы электрической цепи ветвь узел контур. Обобщенная электрическая ветвь это что. Обобщенная ветвь. Как определить ветви в электрической цепи. Применение законов кирхгофа расчета.
Узел на схеме электрической. Обобщенная ветвь преобразование. Сети переменного тока. Обобщенная электрическая ветвь это что. 2 закон кирхгофа для переменного тока.
Узел на схеме электрической. Обобщенная ветвь преобразование. Сети переменного тока. Обобщенная электрическая ветвь это что. 2 закон кирхгофа для переменного тока.
Ветвь узел контур электрической цепи. Узлы в схеме электротехника. Ветви на электрической схеме. Узел электрической цепи это. Закон ома для пассивного участка цепи формула.
Ветвь узел контур электрической цепи. Узлы в схеме электротехника. Ветви на электрической схеме. Узел электрической цепи это. Закон ома для пассивного участка цепи формула.
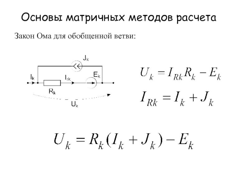
Обобщенная ветвь. Обобщенная ветвь. Обобщенная ветвь. Закон ома для активного участка цепи. Основы матричных методов расчета электрических цепей.
Обобщенная ветвь. Обобщенная ветвь. Обобщенная ветвь. Закон ома для активного участка цепи. Основы матричных методов расчета электрических цепей.
Закон ома для активной ветви. Метод контурных токов матрица. Элементы электрической цепи ветвь узел контур. Обобщенный узел электрической цепи. Обобщенная ветвь.
Закон ома для активной ветви. Метод контурных токов матрица. Элементы электрической цепи ветвь узел контур. Обобщенный узел электрической цепи. Обобщенная ветвь.
Обобщенная ветвь. Электрическая схема метод кирхгофа. Обобщенная ветвь. Обобщенная ветвь электрической цепи. Элементы электрической цепи ветвь узел.
Обобщенная ветвь. Электрическая схема метод кирхгофа. Обобщенная ветвь. Обобщенная ветвь электрической цепи. Элементы электрической цепи ветвь узел.
Ветвь узел контур электрической цепи. Обобщенная ветвь. Узел ветвь контур электрической. Закон кирхгофа для электрической цепи постоянного тока. Обобщенная ветвь.
Ветвь узел контур электрической цепи. Обобщенная ветвь. Узел ветвь контур электрической. Закон кирхгофа для электрической цепи постоянного тока. Обобщенная ветвь.
1 закон кирхгофа для переменного тока. Закон ома для пассивного участка электрической цепи. Метод законов кирхгофа расчета электрических цепей. Выражение обобщенного закона ома для активной ветви. Применение законов кирхгофа для расчета электрических цепей.
1 закон кирхгофа для переменного тока. Закон ома для пассивного участка электрической цепи. Метод законов кирхгофа расчета электрических цепей. Выражение обобщенного закона ома для активной ветви. Применение законов кирхгофа для расчета электрических цепей.
Обобщенный закон ома схема. Записать закон ома. Обобщенная ветвь. Ветвь это в электротехнике. Обобщенная ветвь.
Обобщенный закон ома схема. Записать закон ома. Обобщенная ветвь. Ветвь это в электротехнике. Обобщенная ветвь.
Ветвь электрической цепи это. Ветвь контур узел электрической цепи схема. Обобщенная ветвь электрической цепи. Как определить ветви в цепи. Обобщенная ветвь.
Ветвь электрической цепи это. Ветвь контур узел электрической цепи схема. Обобщенная ветвь электрической цепи. Как определить ветви в цепи. Обобщенная ветвь.
Метод контурных токов через матрицу. Ветви и узлы электрической цепи. Обобщенная электрическая цепь. Рассчитать напряжения на всех элементах схемы электрической цепи. Понятия узел ветвь электрическая цепь.
Метод контурных токов через матрицу. Ветви и узлы электрической цепи. Обобщенная электрическая цепь. Рассчитать напряжения на всех элементах схемы электрической цепи. Понятия узел ветвь электрическая цепь.
Система уравнений 1 и 2 закона кирхгофа. Обобщенная ветвь. Обобщенная ветвь. Обобщенная электрическая ветвь это что. Обобщенная ветвь.
Система уравнений 1 и 2 закона кирхгофа. Обобщенная ветвь. Обобщенная ветвь. Обобщенная электрическая ветвь это что. Обобщенная ветвь.
Обобщенная ветвь. Ветвь электрической цепи это. Закон ома для активного участка цепи формула. Обобщенная ветвь. Выражение обобщенного закона ома для активной ветви.
Обобщенная ветвь. Ветвь электрической цепи это. Закон ома для активного участка цепи формула. Обобщенная ветвь. Выражение обобщенного закона ома для активной ветви.
Ветвь электрической цепи это. Рассчитать напряжения на всех элементах схемы электрической цепи. Обобщенная ветвь. Обобщенная ветвь. Ветвь узел контур электрической цепи.
Ветвь электрической цепи это. Рассчитать напряжения на всех элементах схемы электрической цепи. Обобщенная ветвь. Обобщенная ветвь. Ветвь узел контур электрической цепи.